400-6969-110
菜单

大型集团如何搭建扎实有效的穿透式监管体系——搭建集团多层次高穿透力监体系管实操指南

文/华彩咨询 白万纲



前言

站在全球复杂格局和十五五起步之初,我们有必要先以透射未来的高度鸟瞰集团型企业穿透式监管体系搭建的全景图

1. 穿透式监管是集团型企业破解多层级管理难题、实现集约管控的核心抓手,更是保障国有资产安全、推动高质量发展的必然选择。

2. 搭建集团穿透式监管体系,需立足集团发展战略,锚定穿透到底、精准监管、赋能发展的核心目标,筑牢管控根基。

3. 以治理、控制、协同、宏观管理为底层逻辑,融合法律、合规、内控、风险四位一体要求,构建系统完备、科学规范的监管框架。

4. 紧扣主体,产权,治理,决策,业务,资金,数据,财务,责任,绩效,合规,风险,监督等三个穿透路径,将监管要求嵌入集团运营各关键节点。

5. 围绕全级次、全链条、全过程、全要素构建立体化管控体系,实现集团全域监管无死角、管控无盲区。

6. 坚持摸底梳理先行,全面摸清集团各级子公司、核心业务、资产家底、潜在风险,建立动态更新的监管基础台账,让监管有底数、有依据。

7. 强化数字化技术赋能,打通集团各层级、各业务系统数据壁垒,搭建一体化监管平台,实现数据实时采集、智能分析、风险精准预警。

8. 落地风险预警→线索派单→核查跟踪→关闭验证全流程闭环管理机制,推动监管从被动应对向主动预防转变。

9. 聚焦集团核心业务与关键风险点,精准施策、靶向监管,避免一刀切,提升监管的针对性和有效性。

10. 兼顾集团管控统一性与下属企业经营灵活性,通过差异化穿透策略,实现管好企业与激发内生活力有机统一。

11. 层层压实监管责任,明确集团总部、各级子公司、各职能部门监管权责,形成上下联动、横向协同、全员参与的监管工作格局。

12. 秉持简单实用、落地见效原则,摒弃繁琐设计与形式化流程,让监管体系易操作、能落地、可执行,适配集团实际运营需求。

13. 推动监管体系动态迭代升级,紧跟行业发展趋势与国企改革要求,持续优化监管方式、完善监管内容,为集团高质量发展提供长效保障。

一、为什么要搭建穿透式监管体系?

—— 时代必然、改革必需、监管必要

搭建穿透式监管体系并非主观选择,而是国资国企发展到新阶段的客观必然,是回应改革要求、破解监管难题、防范重大风险的核心抓手,其必要性体现在时代、改革、监管、实践四个维度。

(一)国有资本布局的复杂化要求监管穿透到底

当前,国有企业已形成集团总部- 子集团 - 孙公司 - 项目公司 的多层级产权结构,呈现 跨产业、跨区域、跨所有制 的多元化发展特征。

据统计,中央企业平均管理层级达 5-6 级,部分地方国企管理层级甚至超过 8 级,大量孙公司、项目公司、参股公司游离于传统监管视野之外,形成 监管盲区。

例如,某央企通过多层级参股形成的 嵌套式 投资结构,导致国有资本实际流向难以追踪,部分资产存在被违规占用、转移的风险。

穿透式监管的核心价值,就是打破 层级阻隔,实现对国有资本从 出资源头 到 运营末梢 的全链条覆盖,确保监管无死角、责任可追溯。

(二)国企改革的深化要求监管精准赋能

《国企改革三年行动方案》明确提出做强做优做大国有资本和国有企业,要求在专业领军、价值创造、市场话语权等方面培育龙头企业。

改革的深化必然伴随体制机制的调整、产权结构的多元化、经营模式的创新,传统一刀切表面化的监管模式已无法适应改革需求。

例如,混改企业中不同所有制股东的利益诉求差异、科创企业的创新容错需求、上市公司的市值管理要求,都需要通过穿透式监管实现分类监管、精准赋能—— 既保障国有资本权益,又不束缚企业市场活力,为改革提供 安全边界 和 动力支撑。

(三)破解传统监管难题的现实需要

传统国资监管存在三大痛点:一是信息不对称,集团多层级传导导致监管层难以获取真实、及时、完整的运营信息,信息黑洞现象突出;二是责任虚化,多层级管理导致谁都管、谁都不管,重大风险发生后难以追溯具体责任主体;三是监管滞后,传统监管以事后审计、年度检查为主,难以提前预警、及时干预重大风险。穿透式监管通过构建事前预警、事中监控、事后追责的全流程监管机制,从根本上破解这些痛点,实现监管从被动应对主动防控、从事后补救事前预防转变。

(四)防范化解重大风险的关键举措

国有企业作为国民经济的重要支柱,其运营安全关系到经济社会稳定。

当前,国企面临的风险呈现多层次、跨领域、传导快的特征,如资本运作风险、供应链风险、混改股权风险、科创投入风险等,一旦失控可能引发系统性风险。

例如,某地方国企通过子公司违规开展金融衍生品交易,因缺乏穿透式监控导致巨额亏损;某混改企业因股东间权责不清、监管缺位,出现国有资产被稀释的情况。

穿透式监管通过穿透层级、穿透主体、穿透业务,提前识别风险点、阻断风险传导,为国有资本运营筑牢安全防线。


二、到底要监管什么?

—— 聚焦 资本、战略、运营、风险、责任 五大核心

穿透式监管并非全面撒网,而是聚焦国有资本运营的核心环节和关键领域,实现重点穿透、精准监管。

其监管内容可概括为五大核心维度,覆盖国有资本从投入到退出的全生命周期。

(一)资本维度—— 监管资本安全与回报

资本是国有资产的核心载体,穿透式监管首要关注资本从哪里来、到哪里去、回报怎么样,确保国有资本保值增值。

1. 资本布局:穿透核查国有资本投向是否符合国家战略和产业政策,是否聚焦主责主业,是否存在脱实向虚盲目扩张等问题。

例如,监管国有资本在战略性新兴产业、关键核心技术领域的投入占比,核查非主业投资的合规性。

2. 资本运作:穿透监管资产重组、并购整合、股权增减、基金投资等资本运作行为,重点核查决策程序是否合规、交易价格是否公允、关联交易是否规范,防范国有资本流失。

例如,对国企并购中的估值溢价、业绩对赌条款执行情况进行穿透核查。

3. 资本回报:穿透核算国有资本的投资回报率(ROI)、净资产收益率(ROE)、分红水平等核心指标,确保国有资本获得合理回报。

对参股公司、混改企业,重点监管分红权是否得到保障,是否存在 同股不同权利益输送 等问题。

4. 资本安全:穿透核查资产负债情况、资金流动轨迹,防范资金被违规占用、挪用、拆借等风险。

重点监管大额资金支出、对外担保、抵押质押等行为,确保国有资产不被违规处置。

(二)战略维度—— 监管战略落地与改革推进

国有企业的战略执行直接关系到国家战略的实现,穿透式监管需确保国企战略不偏离、改革不落空。

1. 战略执行:穿透核查集团战略、五年规划在各级子公司的分解落实情况,重点监管核心业务发展、重大项目推进、创新投入等关键指标,确保战略目标层层落地。

例如,对十四五规划中明确的重大工程、产业升级项目进行穿透式跟踪。

2. 改革任务:穿透监管国企改革重点任务的推进情况,包括混改实施、三项制度改革、国有资本投资运营公司转型、数字化转型等。

例如,核查混改企业是否真正实现股权多元化、治理现代化、经营市场化,三项制度改革是否打破铁饭碗铁交椅。

3. 主业聚焦:穿透监管各级子公司的业务范围,核查是否存在主业稀释跨界经营等问题,确保国有资本集中投向核心业务和优势产业。

对非主业资产的处置、整合情况进行跟踪监管。

(三)运营维度—— 监管效率与合规

运营效率是国企竞争力的核心体现,合规经营是国企的底线要求,二者共同构成穿透式监管的重要内容。

1. 经营效率:穿透核查各级子公司的生产经营数据,包括营业收入、利润水平、成本控制、人均产值等指标,对比行业标杆,找出效率短板。

例如,对产业型国企的供应链效率、生产设备利用率进行穿透式分析;对科创型国企的研发投入转化率、成果转化周期进行监管。

2. 合规经营:穿透监管国企在生产、销售、财务、用工等环节的合规性,重点核查是否符合法律法规、行业监管要求、内部制度规定。

例如,核查安全生产、环境保护、劳动用工、税务缴纳等方面的合规情况,防范合规风险。

3. 内部控制:穿透核查各级子公司的内控体系建设与执行情况,包括治理结构是否完善、决策程序是否规范、内控流程是否健全、监督机制是否有效。

重点监管三重一大决策制度的执行情况,确保重大决策科学合规。

(四)风险维度—— 监管风险防控与处置

风险防控是穿透式监管的核心目标之一,需聚焦国企面临的重大风险,实现提前预警、及时处置。

1. 重大风险:穿透监管五类重大风险—— 市场风险(原材料价格波动、市场需求变化)、财务风险(债务违约、资金链断裂)、运营风险(供应链中断、生产安全事故)、法律风险(合同纠纷、合规诉讼)、廉洁风险(腐败、利益输送)。

2. 风险传导:重点监管风险在集团内部的传导路径,例如,子公司的债务风险是否会蔓延至集团总部,供应链风险是否会影响核心业务运转,确保风险早识别、早预警、早处置。

3. 风险处置:穿透核查重大风险事件的处置情况,包括处置方案是否科学、处置措施是否有效、责任追究是否到位,防范风险扩大化。

(五)责任维度—— 监管责任落实与追责

穿透式监管的最终目标是责任可追溯、失职必追责,确保各级主体切实履行国有资本管理责任。

1. 履职责任:穿透明确集团总部、子集团、孙公司各级管理层的履职责任,包括战略执行责任、经营管理责任、风险防控责任、廉洁自律责任等。

2. 决策责任:对重大决策(投资、并购、担保等)的决策过程、决策依据、决策效果进行穿透式追溯,落实终身追责、倒查追责机制。

3. 追责问责:对国有资产流失、重大风险发生、改革任务推进不力等情况,穿透追溯具体责任主体,确保追责问责到位,形成有权必有责、用权受监督、失职要问责的良性机制。

三、如何穿透?

—— 掌握 四层穿透、十三个路径,实现精准直达

穿透的核心是打破层级阻隔、信息壁垒、产权边界,关键在于明确穿透对象、选择穿透路径、运用穿透工具,实现穿透到底、精准监管。

(一)四层穿透:明确穿透谁、穿透到哪

穿透式监管的对象是国有企业的多层级主体、全流程业务、多维度信息,具体可分为四层:

1. 层级穿透:从集团总部穿透至子集团、孙公司、项目公司、运营单元,覆盖母公司- 子公司 - 孙公司 - 业务单元 的全层级,重点穿透 偏远层级新设主体高风险单元。

例如,对集团总部持股低于 50% 但具有实际控制权的子公司,以及孙公司以下的 隐性层级 进行重点穿透。

2. 主体穿透:穿透至不同类型的市场主体,包括实控公司、上市公司、混改公司、参股公司、基金公司、PPP 项目公司等,针对不同主体的特性实施差异化穿透。

例如,对混改公司重点穿透股权结构、治理机制、利益分配;对科创公司重点穿透研发投入、成果转化、激励机制。

3. 业务穿透:穿透至国企的核心业务环节,包括投资决策、生产运营、供应链管理、资本运作、财务管理、人力资源等,重点穿透高风险业务创新业务关联业务。

例如,对大额投资项目穿透至立项、决策、实施、验收全流程;对关联交易穿透至定价机制、交易实质、利益流向。

4. 信息穿透:穿透至国企的核心信息,包括财务数据、经营数据、决策文件、内控记录、风险报告等,确保监管层获取真实、及时、完整的信息,破解信息不对称难题。

(二)十三路径:掌握怎么穿、穿得准

穿透式监管并非一刀切,而是根据国企的类型、层级、业务特性,选择差异化的穿透路径,确保穿透有效、不扰经营,尤其适配大型集团产业+金融协同等复杂场景,全面覆盖监管核心环节。

1. 路径一:主体穿透 —— 基于法人与功能定位的身份穿透

以国企法人实体与功能分类为基础,穿透识别谁是真正责任主体、承担什么功能、归谁监管,明确监管边界与重点。

- 核心动作:穿透法人主体、实质控制人、功能界定、业务实质;区分公益性、功能性、市场化主体;明确监管归属与监管重点,排查空壳、挂靠、委托管理等隐性主体。

- 适用场景:多层级集团、园区国企、片区平台、功能类国企、混合主体,尤其适配产业+金融双板块协同监管场景下的主体界定。

- 案例:某新区通过主体穿透,厘清多家空壳公司、挂靠公司、委托管理公司的实际控制关系,统一纳入监管,同时明确金融与非金融板块各主体的监管权责,避免监管盲区。

2. 路径二:产权穿透 —— 基于股权关系的法理穿透

产权是穿透式监管的核心纽带,通过梳理股权结构、治理机制,实现基于产权的法理穿透,追溯控制权与责任归属。

- 核心动作:核查股权结构图谱,明确各级主体持股比例、控制权归属;穿透公司章程、三会一层议事规则;通过派出董事、监事实现治理穿透,重点核查混改企业、跨板块关联企业产权关系。

- 适用场景:实控公司、参股公司、混改公司、上市公司等产权清晰主体,重点穿透控制权、决策权、分红权,适配金融与非金融板块交叉持股场景。

- 案例:某国资监管机构通过股权图谱,发现集团通过三级参股公司违规开展金融业务,追溯至集团总部决策责任,及时叫停;同时厘清金融板块与非金融板块的股权关联,规范交叉持股行为。

3. 路径三:治理穿透 —— 基于权责架构的运行穿透

以法人治理结构为抓手,穿透治理运作实质,管住“谁主导、怎么运行”,破解跨板块治理协同不足问题。

- 核心动作:穿透董事会、监事会、经理层运作实效;核查专门委员会是否做实;穿透授权体系与行权质量,建立跨板块协同治理架构。

- 适用场景:集团总部、子公司、混改企业、境外平台,重点穿透治理虚化、行政化干预,尤其适配“产业+金融”双板块协同治理场景。

- 案例:某园区国企董事会形同虚设,通过治理穿透,强化外部董事行权,压缩非必要行政审批;某产融集团通过治理穿透,建立“集团—双板块协同管理委员会—双板块主体”三级架构,解决跨板块协同不足问题。

4. 路径四:决策穿透 —— 基于“三重一大”的事项穿透

以重大决策为核心,穿透决策全链条,确保程序合规、科学、可追溯,防范跨板块违规决策风险。

- 核心动作:穿透重大投资、重大担保、重大资产处置、重大人事任免等决策流程;核查论证、评估、集体决策、记录存档;识别越权决策、逆程序决策,重点监管跨板块重大协同事项决策。

- 适用场景:所有国企,特别是投资密集型、高负债型、园区开发类国企,以及“产业+金融”双板块协同运作的集团。

- 案例:某国企重大项目未评估先上马,通过决策穿透,倒查程序缺失,完善前置把关机制;某产融集团通过决策穿透,规范跨板块资金拆借、担保等重大事项决策流程,杜绝逆程序决策。

5. 路径五:业务穿透 —— 基于流程的全链条穿透

业务流程是国有资本运营的载体,通过梳理核心业务全流程,实现基于流程的运营穿透,排查跨板块业务违规隐患。

- 核心动作:绘制投资、采购、销售、工程、招商、跨板块协同业务等流程图;穿透关键节点、审批要件、执行记录;核查真实性与公允性,重点监管金融板块为非金融主业提供配套服务的业务流程。

- 适用场景:产业型国企、科创型国企、园区运营国企,重点穿透高风险流程与关键节点,适配“产业+金融”跨板块业务协同场景。

- 案例:某制造国企通过业务穿透,发现子公司采购指定供应商、价格虚高,追溯定价机制,查处利益输送;某产融集团通过业务穿透,规范金融板块信贷投放、非金融板块融资担保等配套业务流程,防范违规操作。

6. 路径六:资金穿透 —— 基于现金流的闭环穿透

以资金流向为线索,穿透“钱从哪来、到哪去、谁审批、用在哪”,破解跨板块资金往来混乱、违规占用等问题。

- 核心动作:穿透账户体系、资金池、内部拆借、对外担保;追踪大额资金最终用途;核查是否存在无真实业务往来资金划转,搭建跨板资金集中管理体系,规范资金调拨流程。

- 适用场景:产融集团、多层级集团、高负债企业、园区城投类国企,重点适配“产业+金融”双板块资金协同场景。

- 案例:某集团通过资金穿透,发现子公司以虚假贸易套取资金用于土地储备,立即叫停并整改;某产融集团通过资金穿透,搭建跨板资金集中管理平台,定期核查资金流向,杜绝金融板块资金违规占用非金融板块资金。

7. 路径七:数据穿透 —— 基于数字化的智能穿透

数字化是穿透式监管的技术支撑,通过统一数据底座实现实时穿透,破解跨板块信息壁垒、数据标准不统一问题。

- 核心动作:搭建统一数据平台,整合财务、经营、投资、债务、跨板块协同等多维度数据;统一信息标准,设置阈值自动预警;用大数据识别异常,建立信息披露机制。

- 适用场景:大型集团、多层级国企、跨区域国企、常态化监管,尤其适配“产业+金融”双板块协同监管场景。

- 案例:某省国资委搭建数字监管平台,提前预警多家省属企业债务与投资异常;某产融集团通过数据穿透,搭建跨板一体化监管平台,整合双板块数据,实现资金、业务、风险的智能分析与实时预警。

8. 路径八:财务穿透 —— 基于报表与科目的真实穿透

穿透财务报表“表象”,直达资产、负债、收入、成本的真实性,防范跨板块财务风险传导。

- 核心动作:穿透合并报表范围、往来科目、减值计提、收入确认方式;穿透项目成本、待摊费用、隐性负债,加强跨板块财务管控,防范财务风险。

- 适用场景:亏损企业、高负债企业、重组企业、长期挂账企业,以及“产业+金融”双板块协同运作的集团。

- 案例:某新区国企通过财务穿透,识别出隐性债务与表外担保,纳入统一管控;某产融集团通过财务穿透,规范双板块财务核算,防范金融板块财务风险向非金融板块传导。

9. 路径九:责任穿透 —— 基于权责体系的追溯穿透

责任是穿透式监管的落脚点,通过明确权责边界,实现可追溯、可问责,强化跨板块责任落实。

- 核心动作:制定权责清单,明确集团总部、双板块主体、各级管理层的权责边界;穿透决策责任、管理责任、执行责任、监督责任;对重大损失、跨板块违规行为倒查追责。

- 适用场景:所有国企,重点穿透重大投资失败、重大风险事件、违规造成国资损失,适配“产业+金融”双板块责任追溯场景。

- 案例:某重大项目投资失败,通过责任穿透,倒查立项、评估、审批全链条,精准追责;某产融集团因跨板块资金违规占用导致损失,通过责任穿透,明确双板块相关负责人责任,严肃问责。

10. 路径十:绩效穿透 —— 基于目标与结果的价值穿透

以战略目标与经营业绩为导向,穿透考核、分配、激励全过程,引导双板块协同实现国有资产保值增值。

- 核心动作:穿透战略目标分解、年度任务传导、考核指标落地;穿透薪酬分配、中长期激励、绩效兑现;识别虚收虚利、短视行为,优化跨板块协同考核指标。

- 适用场景:所有国企,特别是功能类与市场结合、园区国企、实施中长期激励企业,以及“产业+金融”双板块协同运作的集团。

- 案例:某集团通过绩效穿透,纠正重规模轻效益、重短期轻创新的导向,优化产业培育类考核权重;某产融集团通过绩效穿透,将双板块协同效益纳入考核,推动金融板块精准服务非金融主业。

11. 路径十一:合规穿透 —— 基于制度与底线的规则穿透

以合规体系为标尺,穿透制度是否上墙、是否落地、是否执行,破解跨板块合规规则差异大、管控难的问题。

- 核心动作:制定跨板合规手册与混改企业合规手册,规范关联交易与重大事项决策;建立合规协同机制,实行跨板业务联合审核;开展合规培训考核,规范招标、采购、资产处置、对外合作等程序。

- 适用场景:混改企业、工程建设类、园区开发类、对外投资多的企业,以及“产业+金融”双板块协同运作的集团。

- 案例:某混改企业关联交易不披露,通过合规穿透,强制实行公允定价与回避表决;某产融集团通过合规穿透,制定跨板合规手册,解决双板块合规规则冲突问题,规范跨板关联交易。

12. 路径十二:风险穿透 —— 基于隐患与传导的预警穿透

穿透表面平稳,识别隐性风险、交叉风险、传染风险,建立跨板块风险隔离与处置机制,防范系统性风险。

- 核心动作:建立双板块风险清单与预警模型,制定专项处置方案;建立“四位一体”风险隔离墙,防范风险跨板块传导;定期复盘优化防控措施,开展常态化风险排查。

- 适用场景:产融结合、多元经营、境外业务、高杠杆、高担保企业,重点适配“产业+金融”双板块协同监管场景。

- 案例:某集团金融板块与产业板块风险隔离失效,通过风险穿透,重建防火墙与限额管理;某产融集团通过风险穿透,识别出金融板块信贷风险向非金融板块传导的隐患,及时制定处置方案,避免风险扩大。

13. 路径十三:监督穿透 —— 基于纪检审计风控的协同穿透

整合监督力量,实现“监督再监督”,避免多头检查与监管空白,形成跨板块监管合力。

- 核心动作:纪检、审计、法务、风控联合组建跨板联合监督组,开展常态化核查;建立监督信息共享机制,实现线索移送、核查结果、整改情况互通;严肃追责问责,开展专项督查与回头看,形成闭环监管。

- 适用场景:所有国企,尤其问题多发、整改不力、屡查屡犯单位,以及“产业+金融”双板块协同运作的集团。

- 案例:某开发区组建联合监督组,穿透工程、招商、资产三大领域,形成闭环整改;某产融集团通过监督穿透,组建跨板联合监督组,常态化核查双板块资金往来、合规运作情况,严肃查处违规行为,形成监管合力。

(三)穿透工具:用好三类工具,提升穿透效率

穿透式监管的落地需要具体工具支撑,常用工具包括核查工具、分析工具、监控工具三类:

1. 核查工具:包括现场检查、专项审计、访谈调研、资料查阅等,重点用于穿透核查重大事项、高风险业务。

例如,对混改企业的股权处置、关联交易进行专项审计;对科创企业的研发项目进展进行现场检查。

2. 分析工具:包括财务分析、对比分析、流程分析、风险评估等,重点用于穿透分析经营效率、风险状况。

例如,对比行业标杆企业的经营数据,找出国企的效率短板;通过流程分析,识别内控薄弱环节。

3. 监控工具:包括数字化监管平台、指标预警系统、信息报送体系等,重点用于常态化穿透监控。

例如,通过数字化平台实时监控国企的资金流动、投资进展;通过指标预警系统及时发现资产负债率异常、投资回报率偏低等问题。

图片

四、什么阻碍了穿透?

—— 破解 五大障碍,扫清穿透之路

在穿透式监管实践中,往往面临层级阻隔、信息壁垒、标准不一、能力不足、协同不够五大障碍,这些障碍直接影响穿透的深度和效率,需针对性破解。

(一)障碍一:层级阻隔——层层传导、层层衰减

国有企业多层级架构导致信息传导不畅、责任层层虚化,基层单元的真实情况难以传递至监管层,形成监管盲区。

例如,集团总部的监管要求传递到孙公司时已变形走样,孙公司的经营问题、风险隐患也难以向上传递。

· 破解思路:建立扁平化穿透机制,减少中间传导环节。一方面,监管层可直接对接子集团、孙公司的核心业务单元,绕开层层过滤;另一方面,明确各级主体的信息报送责任,要求基层单元直接向集团总部和监管层报送关键信息,确保信息原汁原味。

(二)障碍二:信息壁垒——数据孤岛、信息失真

各级子公司使用不同的信息系统,数据标准不统一,形成数据孤岛;部分企业为规避监管,存在报喜不报忧数据造假等问题,导致信息失真。

例如,某子公司为完成业绩考核,虚报营业收入、隐瞒亏损,影响监管层的判断。

· 破解思路:构建统一数据底座+ 信息核验机制。一是搭建集团统一的数字化信息平台,统一数据标准、接口规范,实现各级主体数据实时共享;二是建立信息核验机制,通过交叉验证(如财务数据与业务数据对比、内部数据与外部数据对比)、现场核查等方式,确保信息真实准确。

(三)障碍三:标准不一——分类不清、监管无据

不同类型国企(产业型、科创型、投控型)、不同产权主体(实控、混改、参股)的监管需求差异较大,但当前缺乏统一的穿透式监管标准,导致监管一刀切针对性不强。

例如,对科创企业的监管沿用传统产业型国企的标准,过度关注短期业绩,忽视创新容错需求。

· 破解思路:制定差异化监管标准体系。根据国企的产业属性、产权结构、发展阶段,分类制定穿透式监管标准,明确不同类型企业的监管重点、指标体系、穿透深度。

例如,对科创企业重点设置研发投入、成果转化等指标,实行容错监管;对投控型企业重点设置资本回报、风险防控等指标,实行资本穿透监管。

(四)障碍四:能力不足——专业不够、手段单一

部分国资监管机构和国企总部的监管人员缺乏跨领域、跨专业的复合能力,对金融、科创、数字化等领域的监管能力不足;同时,监管手段仍以传统的现场检查、资料查阅为主,缺乏数字化、智能化的穿透工具。

· 破解思路:提升专业能力+ 强化技术支撑。一是加强监管人员培训,重点提升资本运作、风险防控、数字化监管等专业能力,组建复合型监管团队;二是加大数字化监管投入,搭建智能监管平台,运用大数据、人工智能等技术,提升穿透式监管的效率和精准度。

(五)障碍五:协同不够——监管分散、合力不足

当前,国资监管涉及国资委、审计、纪检监察、行业监管等多个部门,国企内部涉及战略、财务、审计、风控等多个职能部门,但各部门之间缺乏有效的协同机制,存在各自为战、重复监管监管真空等问题。

· 破解思路:建立内外协同监管机制。对外,加强国资委与审计、纪检监察、行业监管等部门的协同,共享监管信息、联合开展专项检查;对内,强化国企内部战略、财务、审计、风控等部门的协同,形成横向联动、纵向贯通的穿透式监管合力。

图片



五、如何设计体系化穿透式监管?

——五大支柱 + 六大机制,构建闭环体系

穿透式监管不是零散的监管动作,而是一套系统完备、科学规范、运行有效的闭环体系。其体系设计需围绕五大支柱,搭建六大机制,确保穿透式监管常态化、规范化、高效化。

(一)五大支柱:搭建穿透式监管的四梁八柱

体系化穿透式监管的核心是五大支柱,涵盖监管主体、监管对象、监管内容、监管工具、监管技术,构成完整的监管框架。

1. 支柱一:明确监管主体与权责

· 监管主体:包括国资监管机构(国资委)、国企集团总部、内部监督部门(审计、风控、纪检),形成外部监管+ 内部监管 的双重监管格局。

· 权责划分:国资委负责对国企集团的穿透式监管,重点监管资本安全、战略执行、重大风险;国企集团总部负责对各级子公司的穿透式监管,重点监管经营效率、合规经营、责任落实;内部监督部门负责日常穿透监控、专项核查。

2. 支柱二:分类界定监管对象

根据国企的产业属性、产权结构、发展阶段,将监管对象分为七大类,实施差异化穿透监管:

· 实控公司:重点穿透战略执行、经营效率、内控合规;

· 上市公司:重点穿透信息披露、市值管理、中小股东权益保护;

· 混改公司:重点穿透股权结构、治理机制、利益分配、风险防控;

· 科创公司:重点穿透研发投入、成果转化、激励机制、容错机制;

· 参股公司:重点穿透股东权利、分红回报、关联交易;

· 基金与投资公司:重点穿透投资决策、投后管理、资本回报;

·PPP / 项目公司:重点穿透项目进度、成本控制、现金流保障、合规运营。

3. 支柱三:聚焦核心监管内容

围绕前文所述的资本、战略、运营、风险、责任五大核心维度,制定监管清单,明确各维度的监管重点、指标体系、穿透深度:

· 资本维度:核心指标包括资产负债率、投资回报率、分红率、非主业投资占比;

· 战略维度:核心指标包括战略任务完成率、改革任务推进率、主业收入占比;

· 运营维度:核心指标包括营业收入增长率、利润率、成本费用率、人均产值;

· 风险维度:核心指标包括重大风险发生率、合规事故率、资金集中度;

· 责任维度:核心指标包括决策合规率、责任追究到位率、问题整改完成率。

4. 支柱四:整合多元监管工具

整合现场监管+ 非现场监管传统工具 + 智能工具,形成多元化的监管工具库:

· 现场监管工具:现场检查、专项审计、访谈调研、延伸核查(穿透至上下游企业、合作方);

· 非现场监管工具:信息报送、数据监控、指标预警、文件核查;

· 智能监管工具:数字化监管平台、大数据分析、人工智能预警、区块链追溯(用于产权、交易等环节)。

5. 支柱五:强化技术支撑

搭建数字化监管底座,为穿透式监管提供技术保障:

· 数据层:整合国企各级主体的财务、经营、风险、决策等数据,建立统一的数据标准;

· 平台层:搭建国资监管数字化平台,实现数据共享、实时监控、智能预警、报表生成;

· 应用层:开发针对不同监管场景的应用模块(如资本监管模块、风险监控模块、改革推进模块)。

(二)六大机制:确保穿透式监管闭环运行

体系化穿透式监管的有效运行,需要六大机制作为保障,实现监管- 发现问题 - 整改 - 追责 - 优化 的闭环。

1. 信息报送机制:明确各级主体的信息报送责任、内容、频次、格式,要求子公司、孙公司定期报送财务报表、经营数据、重大事项报告,确保监管层获取及时、完整的信息。

2. 实时监控机制:通过数字化监管平台,对关键指标、重大事项、高风险业务进行实时监控,设置预警阈值,实现异常情况自动预警,确保监管早发现、早干预。

3. 专项核查机制:针对预警信息、举报线索、重大风险,开展专项核查,穿透至具体主体、具体业务、具体责任,确保问题查深查透。

4. 问题整改机制:对穿透式监管发现的问题,建立问题清单、责任清单、整改清单,明确整改责任、整改措施、整改时限,实行销号管理,确保问题整改到位。

5. 追责问责机制:对违规决策、失职渎职、造成国有资产流失的行为,穿透追溯具体责任主体,依法依规追究责任,形成震慑效应。

6. 优化完善机制:定期评估穿透式监管体系的运行效果,根据国企改革发展情况、监管需求变化,优化监管标准、监管工具、监管机制,确保体系持续适配。

图片



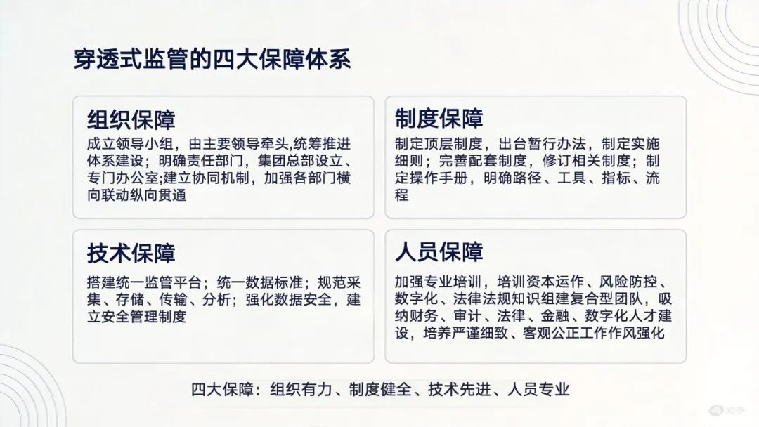
六、如何保障穿透的实现?

——组织、制度、技术、人员 四大保障,筑牢落地根基

穿透式监管体系的落地,需要组织、制度、技术、人员四大保障作为支撑,确保监管要求层层落实、监管措施有效执行。

(一)组织保障:建立上下联动、内外协同的监管组织体系

1. 成立穿透式监管领导小组:由国资监管机构主要领导、国企集团董事长牵头,统筹推进穿透式监管体系建设,协调解决重大问题。

2. 明确监管责任部门:国资监管机构明确专门部门负责穿透式监管的日常工作,国企集团总部设立专门的穿透式监管办公室,统筹内部审计、风控、财务等部门的监管力量。

3. 建立协同机制:加强国资监管机构与审计、纪检监察、行业监管等外部部门的协同,建立信息共享、联合检查、线索移交机制;强化国企内部各部门的协同,形成横向联动、纵向贯通的监管合力。

(二)制度保障:完善有章可循、有规可依的监管制度体系

1. 制定顶层制度:国资监管机构出台《穿透式监管暂行办法》,明确穿透式监管的目标、原则、范围、内容、程序、责任;国企集团制定《集团穿透式监管实施细则》,细化监管要求、操作流程。

2. 完善配套制度:修订完善国企治理、投资管理、财务管理、风险防控、责任追究等相关制度,将穿透式监管要求嵌入其中,确保监管有章可循。

3. 制定操作手册:编制《穿透式监管操作手册》,明确不同监管场景的穿透路径、工具、指标、流程,让监管人员一看就懂、一学就会、照着能做。

(三)技术保障:构建智能高效、安全可靠的数字化监管底座

1. 搭建统一监管平台:国资监管机构搭建省级或市级国资监管数字化平台,国企集团搭建内部数字化监管平台,实现数据实时接入、共享、分析、预警。

2. 统一数据标准:制定国资监管数据标准,规范数据采集、存储、传输、分析的全流程,确保各级国企的数据可比对、可分析、可穿透。

3. 强化数据安全:建立数据安全管理制度,落实数据分级分类保护要求,防范数据泄露、篡改、滥用风险,确保监管数据安全。

(四)人员保障:打造专业过硬、作风优良的监管队伍

1. 加强专业培训:定期组织国资监管人员、国企内部监管人员开展培训,重点培训资本运作、风险防控、数字化监管、法律法规等专业知识,提升穿透式监管能力。

2. 组建复合型团队:吸纳财务、审计、法律、金融、数字化等领域的专业人才,组建复合型监管团队,满足不同场景的穿透式监管需求。

3. 强化作风建设:培养监管人员严谨细致、客观公正、敢于较真的工作作风,确保穿透式监管不走过场、取得实效。

图片



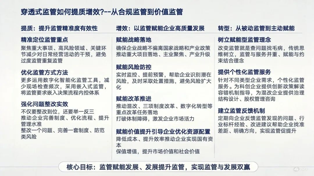
七、穿透式监管如何提质增效?

—— 从 合规监管 到 价值监管,实现监管与发展双赢

穿透式监管的终极目标不是管死企业,而是管好企业、促进发展。提质增效的核心是从合规性监管价值型监管转型,实现监管赋能发展、发展提升监管的良性循环。

(一)提质:提升监管的精准度、有效性  

1. 精准定位监管重点:聚焦重大事项、高风险领域、关键环节,减少对企业日常经营活动的干预,避免过度监管重复监管,让监管资源集中投向核心领域。

例如,重点监管大额投资、重大并购、大额担保等重大事项,对日常生产经营活动给予企业充分自主权。

2. 优化监管方式方法:更多运用数字化、智能化监管工具,减少现场检查的频次和范围,提升监管效率;采用嵌入式监管,将监管要求嵌入企业的决策流程、内控体系,实现监管于无形。

例如,通过数字化平台实时监控企业的资金流动,无需频繁开展现场检查。

3. 强化问题整改实效:对穿透式监管发现的问题,不仅要整改到位,还要举一反三,推动企业完善制度、优化流程、提升管理水平,实现整改一个问题、完善一套制度、防范一类风险。

(二)增效:以监管赋能企业高质量发展

1. 赋能战略落地:通过穿透式监管,确保企业战略不偏离国家战略和产业政策,推动重大项目落地、主业聚焦、产业升级,提升企业核心竞争力。

例如,通过穿透监管,推动国企加大在战略性新兴产业、关键核心技术领域的投入。

2. 赋能风险防控:通过实时监控、提前预警,帮助企业识别潜在风险,及时采取处置措施,避免风险扩大化,保障企业稳健运营。

例如,通过债务风险穿透监控,帮助企业优化债务结构,防范债务违约风险。

3. 赋能改革推进:通过穿透式监管,推动混改、三项制度改革、数字化转型等重点改革任务落地见效,打破体制机制障碍,激发企业市场活力。

例如,通过混改企业穿透监管,确保混改真正实现股权多元化、治理现代化、经营市场化。

4. 赋能价值提升:通过监管引导企业优化资源配置、降低成本、提升效率,推动企业实现国有资本保值增值,提升企业的市场价值和社会价值。

例如,通过穿透式监管,发现企业的成本管控短板,引导企业优化供应链、降低运营成本。

(三)转型:从被动监管主动赋能

1. 树立赋能型监管理念:改变监管就是查问题、找毛病的传统思维,树立监管与服务并重、赋能与约束结合的理念,将穿透式监管作为帮助企业提升管理、防范风险、实现高质量发展的重要手段。

2. 提供个性化监管服务:针对不同类型企业的需求,提供个性化的监管服务。例如,为科创企业提供创新政策解读、容错机制指导;为混改企业提供治理结构设计、股权管理咨询。

3. 建立监管反馈机制:定期向企业反馈监管发现的问题、行业标杆经验、改进建议,帮助企业找准差距、明确方向,实现监管促提升。

图片



八、穿透式监管如何成为核心竞争力的组成与内核?

—— 从 监管约束 到 价值创造,升华监管价值

优秀的穿透式监管不仅是风险防控的盾牌,更是企业核心竞争力的内核。

其核心逻辑是通过穿透式监管,推动企业实现治理现代化、运营高效化、风险可控化、创新持续化,进而形成难以复制的核心竞争力。

(一)穿透式监管塑造现代化治理能力,成为竞争力的制度基础

现代化的公司治理是企业核心竞争力的核心,穿透式监管通过治理穿透,推动企业完善治理结构、规范决策程序、明确权责边界,形成科学高效的治理机制。

· 具体体现:通过穿透核查公司章程、三会一层议事规则,推动企业建立权责法定、权责透明、协调运转、有效制衡的公司治理结构;通过穿透监管三重一大决策程序,推动企业实现科学决策、民主决策、依法决策,避免一言堂乱决策。

· 价值升华:现代化的治理机制能够吸引优质资源(资本、人才、技术),提升企业的公信力和市场认可度,成为企业参与市场竞争的制度优势。

例如,某央企通过穿透式监管完善治理机制,成功吸引战略投资者,提升了市场竞争力。

(二)穿透式监管提升高效运营能力,成为竞争力的核心支撑

高效的运营能力是企业核心竞争力的关键,穿透式监管通过运营穿透,推动企业优化流程、降低成本、提升效率,实现精益运营。

· 具体体现:通过穿透分析企业的生产、采购、销售等流程,发现流程中的堵点、痛点,推动企业流程再造;通过穿透监控成本费用、人均产值等指标,推动企业降本增效、提升盈利能力。

· 价值升华:高效的运营能力能够让企业在市场竞争中获得成本优势、效率优势,形成人无我有、人有我优的竞争壁垒。例如,某制造类国企通过穿透式监管优化供应链流程,降低了15% 的采购成本,显著提升了产品市场竞争力。

(三)穿透式监管强化风险防控能力,成为竞争力的安全保障

强大的风险防控能力是企业可持续发展的前提,穿透式监管通过风险穿透,推动企业建立健全风险防控体系,实现稳健运营。

· 具体体现:通过穿透识别企业面临的各类风险,推动企业建立事前预警、事中监控、事后处置的全流程风险防控机制;通过穿透追溯风险发生的原因,推动企业完善风险管理制度、强化风险管控措施。

· 价值升华:在复杂多变的市场环境中,稳健的运营能够让企业规避重大风险、把握发展机遇,形成穿越周期的竞争力。

例如,在疫情冲击、市场波动的背景下,某国企通过穿透式风险监管,提前优化债务结构、稳定供应链,实现了逆势增长。

(四)穿透式监管激发持续创新能力,成为竞争力的增长引擎

持续的创新能力是企业保持竞争优势的关键,穿透式监管通过创新穿透,推动企业加大创新投入、完善创新机制、提升创新效率。

· 具体体现:通过穿透监管科创企业的研发投入、成果转化等指标,推动企业加大核心技术研发力度;通过穿透落实容错机制,鼓励企业大胆开展技术创新、模式创新,避免因怕出错而不敢创新。

· 价值升华:持续的创新能力能够让企业抢占市场先机、引领产业发展,形成技术领先、模式领先的核心竞争力。

例如,某科创类国企通过穿透式监管保障研发投入、落实容错机制,成功突破多项关键核心技术,成为行业领军企业。

图片



九、穿透式监管的十大成功央企案例

—— 标杆引领,借鉴启示

以下十大央企通过搭建穿透式监管体系,在风险防控、改革推进、价值创造等方面取得显著成效,为国资系统提供了宝贵的借鉴经验。

案例一:中国石化—— 数字化穿透监管,筑牢安全生产防线

· 背景:中国石化作为能源化工巨头,业务覆盖油气勘探开发、炼油化工、油品销售等多个领域,下属子公司、生产基地遍布全国,安全生产风险高、监管难度大。

· 穿透式监管做法:搭建智能安全监管平台,将全国各生产基地的实时生产数据、安全监控视频、设备运行状态等信息实时接入,通过AI 算法识别安全隐患(如违规操作、设备异常),实现 实时监控、自动预警、精准处置。

同时,穿透至基层班组、关键岗位,明确安全生产责任,建立 责任追溯机制。

· 成效:安全生产事故发生率同比下降60%,设备故障率降低 30%,实现了 安全生产零重大事故 的目标。

案例二:国家电网—— 产权穿透监管,规范资本运作

· 背景:国家电网涉及电力传输、电网建设、金融投资等多个业务板块,多层级参股、并购频繁,资本运作风险较高。

· 穿透式监管做法:构建股权图谱管理系统,穿透梳理各级子公司、参股公司的股权结构,明确控制权归属;对重大并购、资产重组项目,穿透核查决策程序、估值定价、关联交易等环节;通过派出产权代表,实现对参股公司的治理穿透,保障国有资本权益。

· 成效:资本运作合规率达100%,未发生国有资产流失事件,国有资本投资回报率提升 2.3 个百分点。

案例三:中国宝武—— 战略穿透监管,聚焦主责主业

· 背景:中国宝武作为钢铁行业龙头,面临产业升级、产能整合的重大任务,需要通过战略穿透确保各级子公司聚焦主责主业。

· 穿透式监管做法:制定主业清单,明确各级子公司的核心业务范围;通过数字化平台穿透监控子公司的业务布局、投资方向,对非主业投资实行严格审批、动态监控;建立战略执行考核机制,将主业聚焦度、产业升级进展纳入子公司考核。

· 成效:主业收入占比从85% 提升至 95%,非主业资产处置收益达 120 亿元,产业升级项目顺利推进,钢铁产能利用率提升至 88%。

案例四:国药集团—— 混改穿透监管,激活市场活力

· 背景:国药集团积极推进混改,下属多家混改企业面临股权多元化、治理复杂化的挑战,需要通过穿透式监管保障国有资本权益、激发企业活力。

· 穿透式监管做法:对混改企业,穿透核查公司章程、治理结构,设置黄金股一票否决权等条款,保障国有资本对重大事项的话语权;建立差异化考核机制,对混改企业重点考核净资产收益率、市场份额等市场化指标;通过派出董事、监事,实现对混改企业的经营穿透,防范利益输送风险。

· 成效:混改企业营业收入平均增长率达18%,高于集团整体水平 5 个百分点,国有资本保值增值率达 115%。

案例五:中国航天科技—— 科创穿透监管,助力技术突破

· 背景:中国航天科技作为科创型央企,聚焦航天领域关键核心技术研发,需要通过穿透式监管保障研发投入、落实容错机制。

· 穿透式监管做法:建立研发项目穿透监控系统,对重大研发项目的投入、进展、成果转化进行实时跟踪;制定科创容错清单,明确容错的范围、条件、程序,对研发失败的项目,经核查无违规行为的不予追责;将研发投入占比、成果转化效率纳入子公司考核,激励创新投入。

· 成效:研发投入占比提升至15%,关键核心技术突破 23 项,成果转化率达 60%,航天产品市场竞争力显著提升。

案例六:中国移动—— 运营穿透监管,提升服务效率

· 背景:中国移动作为通信运营商,业务覆盖全国,基层服务单元众多,需要通过运营穿透提升服务质量和运营效率。

· 穿透式监管做法:搭建运营监控平台,穿透监控基层服务单元的客户满意度、投诉处理率、网络故障率等指标;通过流程穿透,优化业务办理流程、网络维护流程,减少冗余环节;建立运营效率考核机制,将人均服务用户数、单位成本等指标纳入考核。

· 成效:客户满意度从92% 提升至 96%,投诉处理时长缩短 40%,运营成本降低 8%,人均产值提升 12%。

案例七:中国三峡集团—— 风险穿透监管,防范债务风险

· 背景:中国三峡集团涉及水电建设、新能源投资等重大项目,资金投入大、建设周期长,债务风险防控压力大。

· 穿透式监管做法:建立债务风险穿透监控系统,实时监控各级子公司的资产负债率、债务期限结构、现金流状况;设置债务风险预警阈值,对接近阈值的子公司进行预警并督促整改;通过资本运作穿透,优化子公司的资本结构,降低融资成本。

· 成效:集团整体资产负债率控制在65% 以内,债务违约风险为零,融资成本平均降低 0.5 个百分点。

案例八:招商局集团—— 跨境穿透监管,规范海外运营

· 背景:招商局集团海外业务布局广泛,涉及港口、航运、金融等多个领域,跨境监管难度大。

· 穿透式监管做法:搭建跨境监管平台,实现海外子公司的财务数据、经营数据、风险报告实时接入;建立海外合规监管体系,穿透核查海外子公司的合规经营情况(如当地法律法规遵守、税务缴纳、劳动用工);通过派出海外监管专员,实现对海外子公司的现场穿透监管。

· 成效:海外业务合规率达100%,未发生重大合规风险事件,海外业务收入占比提升至 40%。

案例九:中国一重—— 责任穿透监管,推动问题整改

· 背景:中国一重作为重型装备制造企业,曾面临产能过剩、管理粗放等问题,需要通过责任穿透推动问题整改。

· 穿透式监管做法:建立责任追溯机制,对生产效率低下、产品质量问题等,穿透追溯至具体责任部门、责任人;制定问题整改清单,明确整改责任、措施、时限,实行销号管理;将整改完成情况与绩效考核、干部任免挂钩。

· 成效:生产效率提升25%,产品合格率从 96% 提升至 99.5%,亏损子公司全部扭亏为盈。

案例十:华润集团—— 协同穿透监管,发挥集团优势

· 背景:华润集团业务覆盖零售、能源、医药、地产等多个领域,需要通过协同穿透发挥集团协同效应。

· 穿透式监管做法:搭建集团协同平台,穿透识别各业务板块的协同机会(如客户共享、供应链协同、技术合作);建立协同考核机制,对推动协同效应显著的子公司给予考核加分;通过内部交易穿透监管,规范内部交易定价,防范利益输送,提升协同效率。

· 成效:集团协同效应带来的额外收益达80 亿元,供应链成本降低 10%,客户共享带来的收入增长达 15%。

案例启示:十大央企的成功经验

1. 穿透式监管必须与企业的战略、业务、风险特性相适配,实行分类穿透、精准监管;

2. 数字化、智能化是穿透式监管的核心支撑,能够大幅提升监管效率和精准度;

3. 穿透式监管的核心是责任穿透,只有明确责任、落实追责,才能确保监管要求落地;

4. 穿透式监管不是单向约束,而是约束与赋能并重,通过监管推动企业提升管理、激发活力;

5. 穿透式监管需要内外协同、上下联动,形成监管合力。


十、构建穿透式监管体系五步法

—— 简单实操,落地见效

构建穿透式监管体系无需复杂设计,遵循五步法即可实现从有、从的稳步推进,每一步都有明确的目标、动作、输出,确保简单实操、落地见效。

第一步:摸底梳理—— 明确 监管什么、穿透到哪(1-2 个月)

· 核心目标:全面摸清国企的层级结构、产权关系、业务范围、风险状况,明确穿透式监管的对象、重点、深度。

· 关键动作:

1. 梳理层级结构:绘制集团层级图谱,明确从集团总部到基层运营单元的所有层级,重点标注孙公司、项目公司、参股公司等偏远层级;

2. 梳理产权关系:绘制股权结构图谱,明确各级主体的持股比例、控制权归属,识别混改公司、参股公司、上市公司等特殊产权主体;

3. 梳理业务范围:明确各级主体的核心业务、非核心业务,识别高风险业务(如资本运作、金融衍生品交易)、创新业务(如科创研发、新市场拓展);

4. 梳理风险状况:开展全面风险评估,识别集团面临的重大风险、潜在风险,明确风险高发的层级、业务、主体。

· 输出成果:《集团层级与产权图谱》《穿透式监管重点清单》(明确监管对象、重点内容、穿透深度)。

第二步:搭建框架—— 建立 五大支柱、六大机制(2-3 个月)

· 核心目标:搭建穿透式监管体系的基本框架,明确监管主体、监管内容、监管工具、监管机制。

· 关键动作:

1. 明确监管主体与权责:划分国资监管机构、集团总部、内部监督部门的监管权责,成立穿透式监管领导小组;

2. 制定差异化监管标准:针对不同类型的监管对象(实控公司、混改公司、科创公司等),制定分类监管标准、指标体系;

3. 整合监管工具:建立现场+ 非现场传统 + 智能 的监管工具库,明确不同监管场景的工具选择;

4. 建立六大机制:制定信息报送、实时监控、专项核查、问题整改、追责问责、优化完善等机制的具体流程。

· 输出成果:《穿透式监管体系框架文件》《差异化监管标准手册》《监管工具使用指南》。

第三步:技术赋能—— 搭建 数字化监管底座(3-6 个月)

· 核心目标:搭建数字化监管平台,实现数据共享、实时监控、智能预警,提升穿透式监管的效率和精准度。

· 关键动作:

1. 统一数据标准:制定财务、经营、风险等数据的统一标准,规范数据采集、存储、传输格式;

2. 整合数据资源:将集团各级主体的信息系统与监管平台对接,整合财务、经营、决策、风险等数据;

3. 开发平台功能:开发数据共享、实时监控、智能预警、报表生成、问题跟踪等功能模块;

4. 测试上线运行:对平台进行测试优化,组织监管人员、企业相关人员培训,正式上线运行。

· 输出成果:数字化监管平台(含数据层、平台层、应用层)《平台操作手册》。

第四步:试点运行—— 验证体系、优化完善(3-6 个月)

· 核心目标:选择部分子公司、部分业务开展试点,验证穿透式监管体系的可行性、有效性,发现问题并优化完善。

· 关键动作:

1. 选择试点对象:选择不同类型的子公司(如实控公司、混改公司、科创公司)、不同类型的业务(如投资业务、生产业务、研发业务)作为试点;

2. 开展试点监管:按照穿透式监管体系的要求,开展信息采集、实时监控、专项核查、问题整改等工作;

3. 评估试点效果:收集试点过程中的反馈意见,评估监管体系的运行效率、监管效果、企业满意度;

4. 优化完善体系:针对试点发现的问题,优化监管标准、监管工具、监管机制、平台功能。

· 输出成果:《试点运行报告》《体系优化方案》。

第五步:全面推广—— 常态化运行、持续迭代(6-12 个月)

· 核心目标:在集团范围内全面推广穿透式监管体系,实现常态化运行,并根据改革发展情况持续迭代优化。

· 关键动作:

1. 全面推广实施:将优化后的穿透式监管体系在集团各级主体全面推广,明确各级主体的执行责任;

2. 开展常态化监管:通过数字化平台开展日常监控,定期开展专项核查,及时发现和解决问题;

3. 定期评估优化:每半年评估一次穿透式监管体系的运行效果,每年根据国企改革发展情况、监管需求变化,优化完善体系;

4. 强化能力建设:持续加强监管人员培训,提升专业能力和操作水平。

· 输出成果:《穿透式监管体系运行报告》(年度)《体系迭代优化方案》(年度)。

图片



结语:更好落实穿透式监管的十大建议

1. 始终紧扣穿透到底、精准监管、赋能发展核心逻辑,穿透式监管建设不搞花架子、不做表面文章,一切以实际监管成效和企业发展实效为检验标准。

2. 扎实做好前期摸底梳理工作,对国企各级层级、核心业务、资产家底、潜在风险等进行全维度排查,建立动态更新的监管台账,让监管有底数、有依据。

3. 结合企业实际搭建科学的监管框架,紧扣治理、控制、协同、宏观管理核心维度,明确各环节监管权责,确保体系架构系统完备、衔接顺畅。

4. 强化数字化技术赋能,全力打通国资监管与企业运营的数据壁垒,搭建一体化监管平台,实现监管数据的实时采集、智能分析和风险精准预警。

5. 坚持试点先行、以点带面,选取不同类型、不同发展阶段的国企开展穿透式监管试点,总结可复制、可推广的实践经验后,再分步推进全面推广。

6. 聚焦监管关键环节,紧盯主体、资本、决策、投资、资金等核心穿透点,把监管要求嵌入到企业运营全流程,实现精准靶向管控。

7. 坚守监管与赋能并重的导向,穿透式监管不是管死企业,而是通过监管推动企业完善治理、优化运营、防控风险,真正激发企业内生发展活力。

8. 层层压实监管责任,清晰界定国资监管部门、企业集团总部、各级子公司的监管职责,形成责任到岗、到人,层层抓落实的监管责任闭环。

9. 秉持简单实用、落地见效的原则,摒弃复杂繁琐的体系设计,简化监管流程、优化监管手段,让穿透式监管易操作、好执行,成为国资系统的看家本领。

10. 推动监管体系动态迭代升级,紧跟国企改革深化和数字化发展趋势,积极借鉴行业先进实践,持续优化监管方式、完善监管内容,让穿透式监管始终适配国资国企发展的新形势、新要求。

图片



【全文完】

华彩咨询|定制化集团管理咨询服务

  • 战略规划

    集团战略
    十五五规划
    数字化转型
    产业发展规划
    战略执行体系
    战略绩效管理

    MORE>>

  • 治理与管控

    集团管控体系
    党建与公司治理
    外派董监事
    授权体系
    组织与流程体系
    管控模式

    MORE>>

  • 组织与人力资源

    人力资源管控体系
    人力资源规划
    薪酬与绩效考核
    激励体系
    三项制度改革
    企业文化

    MORE>>

  • 风险内控

    合规管理
    全面风险管理体系
    集团内控体系
    内控制度与流程
    信息化
     

    MORE>>

  • 国资国企改革

    国资监管
    国资布局
    两类公司
    改制与重组
    混合所有制改革
    链长制与产业链

    MORE>>

  • 热点服务

    创世界一流企业
    国资经营评价
    存量资产与有效投资
    资本运作
    培训课程
    华彩商学院

    MORE>>

  • 首页
  • 咨询热线
  • 提交需求